Ung thư gan là gì?
Ung thư gan là tình trạng các tế bào trong gan tăng sinh bất thường, hình thành khối u và ảnh hưởng nghiêm trọng đến chức năng gan. Tại Nhật Bản, ung thư gan là một trong những bệnh lý gan mật được nghiên cứu và điều trị chuyên sâu, với nhiều phương pháp điều trị hiện đại, cá thể hóa theo từng bệnh nhân.
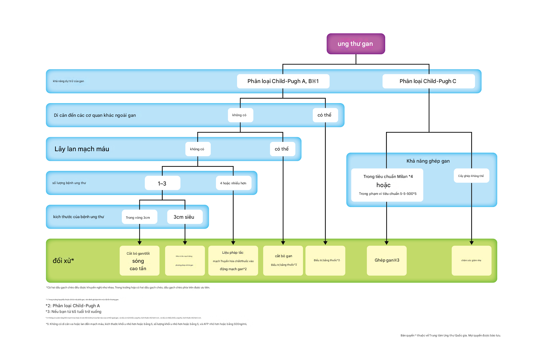
Theo Trung tâm Ung thư Quốc gia Nhật Bản (NCC), việc lựa chọn phương pháp điều trị ung thư gan phụ thuộc vào nhiều yếu tố như: giai đoạn bệnh, chức năng gan, số lượng và kích thước khối u, cũng như tình trạng sức khỏe tổng thể của người bệnh.
Các phương pháp điều trị ung thư gan hiện nay
1. Phẫu thuật cắt gan
Phẫu thuật là phương pháp điều trị tiêu chuẩn đối với những trường hợp ung thư gan còn khu trú và chức năng gan còn tốt.
Nguyên tắc điều trị:
-
Cắt bỏ hoàn toàn khối u cùng một phần mô gan lành xung quanh
-
Bảo tồn tối đa phần gan còn lại để duy trì chức năng gan
Phẫu thuật mang lại khả năng kiểm soát bệnh lâu dài nếu được chỉ định đúng thời điểm.
2. Điều trị tại chỗ (điều trị xâm lấn tối thiểu)
Đây là nhóm phương pháp tác động trực tiếp vào khối u mà không cần phẫu thuật lớn, thường được áp dụng khi phẫu thuật không phù hợp.
Các phương pháp phổ biến bao gồm:
-
Đốt u bằng sóng cao tần (RFA)
-
Đốt u bằng vi sóng
-
Tiêm cồn tuyệt đối vào khối u
Những phương pháp này giúp phá hủy mô bệnh tại chỗ, ít xâm lấn và thời gian hồi phục nhanh.

3. Điều trị can thiệp mạch
Điều trị can thiệp mạch là phương pháp đưa thuốc hoặc vật liệu điều trị trực tiếp vào động mạch nuôi khối u gan.
Phương pháp thường được sử dụng:
-
Nút mạch hóa chất (TACE): kết hợp hóa chất và vật liệu gây tắc mạch để hạn chế nguồn máu nuôi khối u
TACE thường được chỉ định cho các trường hợp ung thư gan không còn khả năng phẫu thuật nhưng chưa lan rộng ra ngoài gan.

4. Điều trị bằng thuốc (điều trị toàn thân)
Trong những trường hợp bệnh tiến triển hoặc không phù hợp với các phương pháp điều trị tại chỗ, điều trị bằng thuốc toàn thân sẽ được cân nhắc.
Các nhóm thuốc bao gồm:
-
Thuốc nhắm trúng đích
-
Liệu pháp miễn dịch
Việc lựa chọn thuốc được cá thể hóa, dựa trên đặc điểm bệnh lý và đáp ứng của từng bệnh nhân.

5. Xạ trị
Xạ trị có thể được chỉ định trong một số trường hợp đặc biệt, nhằm:
-
Kiểm soát khối u tại chỗ
-
Giảm triệu chứng
-
Hỗ trợ các phương pháp điều trị khác
Tại Nhật Bản, xạ trị được thực hiện với kỹ thuật hiện đại nhằm giảm tối đa ảnh hưởng đến mô gan lành.
6. Chăm sóc hỗ trợ và theo dõi sau điều trị
Song song với điều trị chính, việc chăm sóc hỗ trợ và theo dõi định kỳ đóng vai trò rất quan trọng:
-
Theo dõi tái phát
-
Kiểm soát chức năng gan
-
Hỗ trợ dinh dưỡng và chất lượng sống
Điều trị ung thư gan tại Nhật Bản cùng VJIIC
VJIIC là đơn vị kết nối y tế chuyên sâu, hỗ trợ người Việt tiếp cận các phương pháp điều trị ung thư gan tiên tiến tại Nhật Bản, đặc biệt tại các bệnh viện hàng đầu như Trung tâm Ung thư Quốc gia Nhật Bản (NCC).
VJIIC đồng hành cùng bệnh nhân trong suốt quá trình:
-
Tư vấn y khoa và định hướng điều trị
-
Kết nối bác sĩ chuyên khoa gan mật tại Nhật Bản
-
Hỗ trợ hồ sơ y tế, visa y tế
-
Điều phối lịch khám và điều trị
-
Hỗ trợ ngôn ngữ và chăm sóc trong suốt thời gian điều trị
Kết luận
Ung thư gan có nhiều phương pháp điều trị khác nhau, và hiệu quả điều trị phụ thuộc lớn vào việc phát hiện sớm cũng như lựa chọn phác đồ phù hợp. Việc tiếp cận các tiêu chuẩn điều trị tiên tiến của Nhật Bản mở ra thêm nhiều cơ hội cho người bệnh trong kiểm soát và theo dõi lâu dài.
VJIIC












