Ung thư thực quản là bệnh lý ác tính của ống tiêu hóa trên, thường được phát hiện ở giai đoạn muộn do triệu chứng ban đầu không rõ ràng. Theo Trung tâm Ung thư Quốc gia Nhật Bản (NCC), việc điều trị ung thư thực quản cần được cá thể hóa, dựa trên giai đoạn bệnh, vị trí khối u, thể mô bệnh học và tình trạng toàn thân của người bệnh.
1. Nguyên Tắc Điều Trị Ung Thư Thực Quản
Phác đồ điều trị ung thư thực quản được xây dựng dựa trên các yếu tố sau:
-
Giai đoạn bệnh (sớm – tiến triển tại chỗ – di căn)
-
Vị trí khối u trong thực quản
-
Loại mô bệnh học (ung thư biểu mô tế bào vảy, ung thư tuyến)
-
Tuổi và thể trạng bệnh nhân
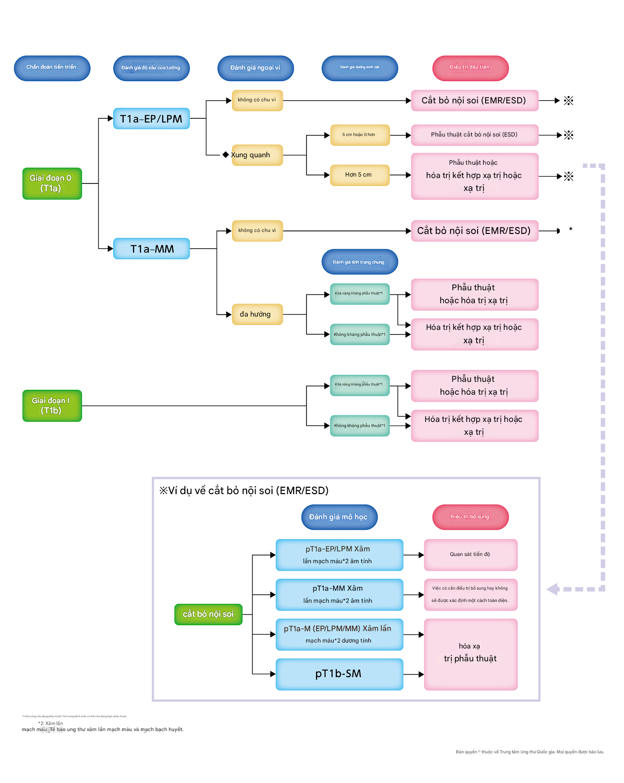
Sơ đồ Điều trị cho giai đoạn 0 và 1

Sơ đồ Điều trị cho giai đoạn 2 và 3



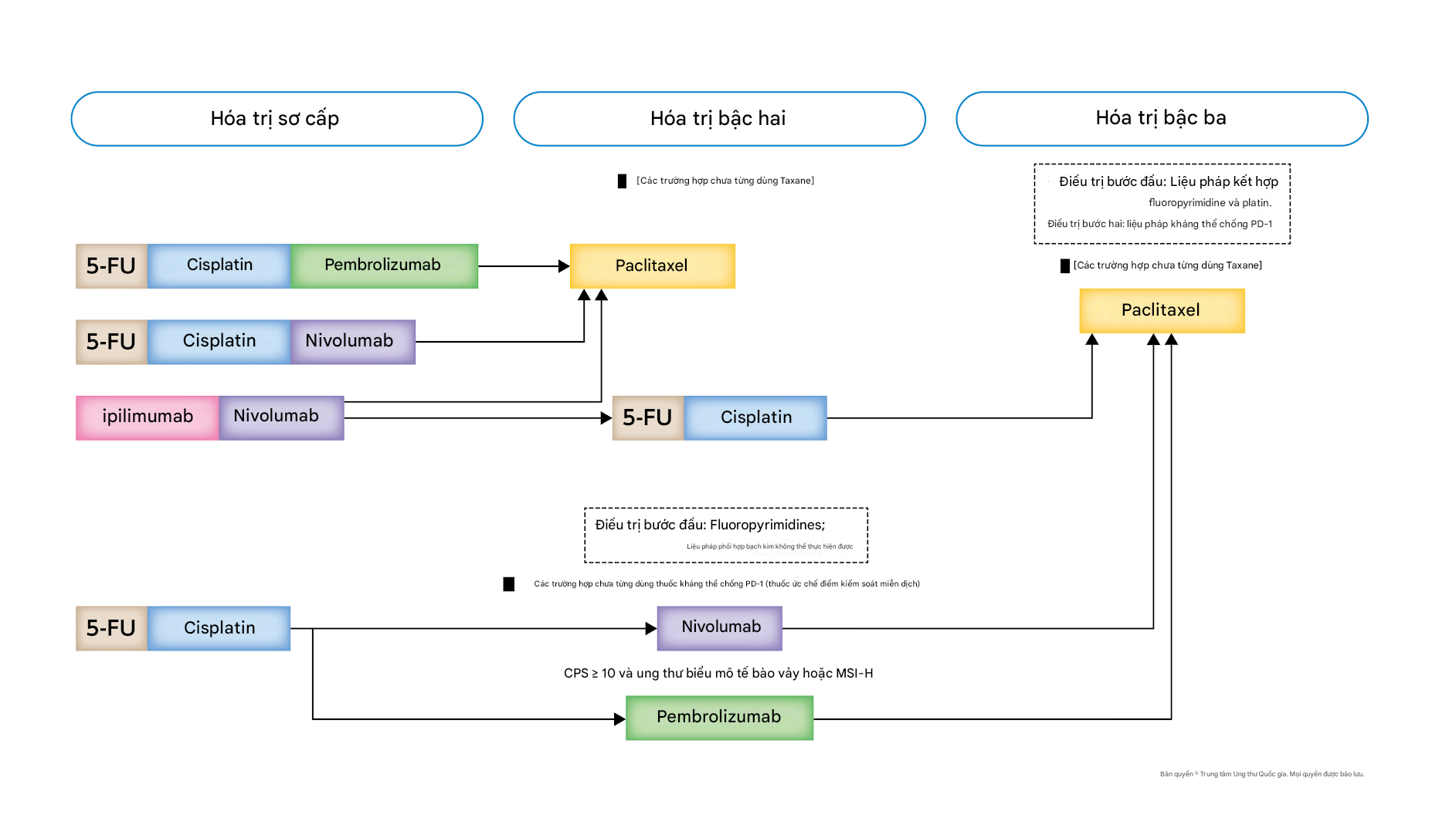
Sơ đồ Điều trị cho giai đoạn 4
Các phương pháp điều trị chính bao gồm:
-
Phẫu thuật
-
Hóa trị
-
Xạ trị
-
Hóa xạ trị đồng thời
-
Điều trị giảm nhẹ và chăm sóc hỗ trợ
2. Phẫu Thuật Trong Điều Trị Ung Thư Thực Quản
Phẫu thuật là phương pháp điều trị chủ yếu đối với ung thư thực quản giai đoạn sớm và giai đoạn có khả năng phẫu thuật triệt để.
Các hình thức phẫu thuật
-
Cắt thực quản kết hợp tái tạo đường tiêu hóa
-
Nạo vét hạch bạch huyết vùng cổ, trung thất và ổ bụng
Tại Nhật Bản, phẫu thuật ung thư thực quản thường được thực hiện tại các trung tâm chuyên sâu với:
-
Kỹ thuật xâm lấn tối thiểu
-
Kiểm soát biến chứng tốt
-
Phục hồi chức năng sau mổ toàn diện
3. Hóa Trị Trong Ung Thư Thực Quản
Hóa trị được sử dụng trong nhiều giai đoạn điều trị ung thư thực quản:
-
Hóa trị trước phẫu thuật (tân bổ trợ): giúp thu nhỏ khối u, tăng khả năng phẫu thuật triệt để
-
Hóa trị sau phẫu thuật (bổ trợ): giảm nguy cơ tái phát
-
Hóa trị cho bệnh tiến triển hoặc di căn
Các phác đồ hóa trị thường sử dụng thuốc nhóm platinum kết hợp fluoropyrimidine hoặc các thuốc hóa trị thế hệ mới theo chỉ định bác sĩ chuyên khoa.
4. Xạ Trị Và Hóa Xạ Trị Đồng Thời
Xạ trị
Xạ trị sử dụng tia bức xạ năng lượng cao nhằm tiêu diệt tế bào ung thư. Xạ trị có thể được chỉ định:
-
Đơn thuần
-
Kết hợp với hóa trị
-
Điều trị giảm nhẹ triệu chứng (khó nuốt, đau)
Hóa xạ trị đồng thời
Hóa xạ trị đồng thời là phương pháp kết hợp hóa trị và xạ trị cùng lúc, thường được chỉ định trong:
-
Ung thư thực quản không còn chỉ định phẫu thuật
-
Bệnh tiến triển tại chỗ
-
Một số trường hợp thay thế phẫu thuật
Theo NCC, hóa xạ trị đồng thời giúp cải thiện kiểm soát tại chỗ và kéo dài thời gian sống cho bệnh nhân phù hợp chỉ định.
5. Điều Trị Nội Soi Trong Ung Thư Thực Quản Giai Đoạn Sớm
Ở những trường hợp ung thư thực quản rất sớm, khu trú ở lớp niêm mạc, có thể chỉ định:
-
Cắt niêm mạc qua nội soi (EMR)
-
Bóc tách dưới niêm mạc qua nội soi (ESD)
Phương pháp này giúp:
-
Bảo tồn thực quản
-
Giảm xâm lấn
-
Thời gian hồi phục nhanh


6. Điều Trị Giảm Nhẹ Và Chăm Sóc Hỗ Trợ
Đối với ung thư thực quản giai đoạn muộn hoặc không còn khả năng điều trị triệt để, điều trị giảm nhẹ đóng vai trò quan trọng nhằm:
-
Cải thiện triệu chứng nuốt nghẹn
-
Giảm đau
-
Nâng cao chất lượng sống
Các biện pháp có thể bao gồm:
-
Đặt stent thực quản
-
Xạ trị giảm nhẹ
-
Điều trị dinh dưỡng và hỗ trợ tâm lý
7. Tầm Quan Trọng Của Điều Trị Đa Mô Thức
Theo hướng dẫn của NCC, điều trị ung thư thực quản cần sự phối hợp chặt chẽ giữa:
-
Bác sĩ ung bướu
-
Bác sĩ ngoại khoa
-
Bác sĩ xạ trị
-
Đội ngũ phục hồi chức năng và chăm sóc hỗ trợ
Điều trị đa mô thức giúp tối ưu hiệu quả, giảm biến chứng và nâng cao tiên lượng bệnh.
VJIIC – Đồng Hành Cùng Bệnh Nhân Ung Thư Thực Quản Điều Trị Tại Nhật Bản
VJIIC là đơn vị kết nối y tế Việt Nam – Nhật Bản, hỗ trợ bệnh nhân ung thư thực quản:
✔ Kết nối điều trị tại Trung tâm Ung thư Quốc gia Nhật Bản (NCC) và các bệnh viện đại học
✔ Tư vấn phác đồ điều trị phù hợp từng giai đoạn
✔ Hỗ trợ hồ sơ y tế, visa y tế và phiên dịch y khoa
✔ Đồng hành trong suốt quá trình điều trị và tái khám
📞 Liên hệ VJIIC để được tư vấn chi tiết về điều trị ung thư thực quản tại Nhật Bản.
VJIIC












